【導讀】專業音頻產品系統產品中會使用到多種多樣的運算放大器,ADC和DAC等器件,這些器件有時候不僅需要正電源軌進行供電,還會需要負電源軌進行供電(例如常見的負電壓值有-5V,-12V和 -15V 等),且對供電電源軌的噪聲也相當有要求。除了噪聲要求之外,根據專業音頻產品的形態分類,電源軌部分的設計還會考慮效率,PCB面積,成本等等因素。例如,帶電池的產品中希望電源軌的高效率以延遲電池的使用時長; 手持式/便攜式產品中希望電源軌的外圍電路盡可能的簡單以減小PCB面積從而滿足產品的體積要求。
生成正電源軌的不同方案已經為大家所熟知,因此這篇博客主要跟大家分享一下不同的負電源軌生成方案,通過對比不同方案的優缺點,來幫助大家選擇到適合自己產品的低噪聲,高效率的負電源軌設計方案。
目前市面上可見的幾種生成負電源軌的方案有:電荷泵芯片方案,使用升壓芯片結合電荷泵電路的方案,降壓芯片VOUT與GND反接方案,反向BUCK-BOOST芯片方案以及反向BUCK芯片方案 。其中反向降壓芯片方案為TI獨家方案。
1) 電荷泵芯片方案:
電荷泵芯片通常內部組成主要為電容和開關,通過開關的開啟關閉來控制電荷泵內部電容的充放電(即開關電容)來產生負輸出電壓。以下為LM2776的內部結構示意圖為例,在充電階段,S1與S3開關閉合 (S2和S4開關為斷開狀態),開關電容被連接在輸入電壓與地之間, 充電電容被充電到輸入電壓VIN;在放電階段,S2和S4開關閉合 (S1和S3為斷開狀態),此時開關電容的陽極接地,陰極接VOUT,若負載電流為0,VOUT即為-VIN。若負載電流不為0,計算VOUT的值還需考慮MOSFET開關的寄生電阻,電容的ESR以及電容充放電時的電荷損失等。

電荷泵芯片產生負電源軌的外圍電路也很簡單,不需要電感元件,只需要幾個常見的小電容,因此電荷泵芯片方案的成本也比較低。不過,在使用電荷泵芯片方案產生負電源軌的方案時,有兩個點需要注意:
● 電荷泵芯片產生負電源軌的方案能驅動的負載電流比較小,通常最大負載電流在200mA左右, 若驅動大電流負載,VOUT會急劇變化且芯片效率也會受影響。
● 使用普通的電荷泵芯片產生的負輸出電壓的紋波都會比較大,若需要給運放等對紋波有要求的模擬器件供電,還需要在負輸出電壓后添加一顆LDO芯片,以提高PSRR, 降低紋波及噪聲。
為了解決電荷泵芯片產生的負電源軌紋波大的問題,德州儀器在LM2776的基礎上發展出了內部集成了一顆負LDO的電荷泵芯片, LM27761。下圖為LM27761的典型應用示意圖:

您還可以通過使用TI免費在線仿真軟件WEBENCH來創建LM27761的定制設計,進行線上仿真,生成可導出的PCB文件及核算BOM。如下方為使用WEBENCH設計出來的LM27761參考電路,VIN=5.5V, VOUT=-5V, IOUT=50mA。

此外, 在某些應用中,例如耳機等,敏感的模擬負載需要兩個供電電壓:一個正電壓和一個負電壓, 且兩個供電電源軌都需要干凈。如果電源輸入端(例如單節鋰電池)上存在一些噪聲,正電壓處也需要一個LDO才能將噪聲降至可接受范圍。此時,LM27762是個不錯的選擇, 它的內部同時集成了正LDO與負LDO,能同時產生正負兩個低噪的輸出電壓給敏感器件供電。下方是LM27762的典型電路, 更多應用及設計細節,您還可以參考TI的參考設計TIDA-01341 Hi-Fi 耳機放大器設計。

2) 使用升壓芯片結合電荷泵電路方案:
該方法需要使用到一顆通用升壓開關電源芯片及一個由開關電容和二極管搭成的電荷泵電路。如下是該方案的參考示意圖,使用了一顆性價比較高的升壓開關電源芯片,TLV61048。當TLV61048的內部開關斷開的時候,SW引腳處電壓為:(輸出正輸出電壓-D1上的電壓),開關電容被充電。當TLV61048的內部開關閉合的時候,電荷泵電路部分與TLV61048內部開關與地形成一個閉合環路,開關電容開始放電,負電壓輸出產生。如下方案中具體的電路設計及元器件選型可參考TI應用文檔SLVAEJ3。

此種方案的優點是效率比使用電荷泵芯片的方案要高,不過與使用電荷泵芯片產生的負輸出電壓類似,它產生的負輸出電壓的紋波也會比較大。因此,在給對噪聲敏感的元器件供電時,需要在輸出的正負電源軌后方添加個LDO來提高PSRR及減少噪聲。TPS7A39是一顆雙通道,正負電壓輸入和正負電壓輸出,低噪聲,高PSRR的LDO芯片,可直接連接在使用升壓芯片結合電荷泵電路產生的正負電壓之后。

3) 使用降壓開關電源芯片VOUT與GND反接方案:
使用降壓開關電源芯片VOUT與GND反接的方法是最為常見的,只需使用一顆通用的降壓開關電源芯片,把VOUT與GND反接即可。下方該方案的參考示意圖中使用了一顆通用的TI降壓開關電源芯片, 具有寬輸入電壓范圍,內部環路補償的TPS54x02家族芯片。在使用降壓開關電源芯片VOUT與GND反接方案的時候,有幾個點需要格外注意:
● 在選擇降壓開關電源芯片的時候,應當確認該芯片的輸入及輸出電壓的可承受范圍范圍以及考慮輸出電流的可承受范圍。當降壓開關電源芯片被用作反向電源拓撲結構的時候,此降壓開關電源芯片的輸入范圍會減小。
● 當使用降壓開關電源芯片VOUT與GND反接方案的時候,右半邊平面零點會增加電路的不穩定性,為了避免內部環路補償帶來的影響,提高電路系統的穩定性,輸出電容及電感的選擇需要格外謹慎。
詳細的計算步驟可參考TI應用文檔SLVA933以及TI的參考設計TIDA-01457適用于小型低噪聲系統的 3V 至 11.5V 輸入電壓、-5V 輸出電壓、1.5A 反相電源模塊參考設計。此方法產生的負電源軌紋波與所選擇的降壓開關電源芯片有直接關系,選擇低紋波高性能的降壓開關電源芯片,則產生的負輸出電壓也會比較低;若選用高性價比的通用降壓開關電源芯片,紋波會比較大,建議給對噪聲有要求的敏感元器件供電時,也接一個LDO。

4) 反向DC/DC芯片方案:
除了電荷泵電源芯片方案能直接使用單顆芯片來產生負輸出電壓,TI還有另外兩個拓撲結構能直接生成負輸出電壓的單顆芯片方案:反向BUCK-BOOST芯片和反向BUCK芯片,其中反向BUCK芯片為TI獨家芯片。
● 反向BUCK-BOOST芯片推薦: TPS63700:
-可調節輸出最低至-15V
-輸入電壓范圍:2.7V至5.5V
-最大可到360mA的輸出電流
-高達84%的效率
-1.4MH固定頻率PWM工作模式
-過溫保護

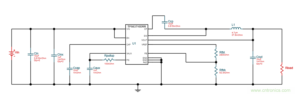
● 反向BUCK芯片推薦:TPS63710
-輸入電壓范圍:3.1V至14V
-輸出電壓范圍:-1V至-5.5V
-輸出電流為1A
-效率高達91%
-低噪聲:22uVRMS (10Hz至100KHz)
-1.5MHz 固定頻率 PWM 模式
-|VOUT| < 0.7 x VIN
給對噪聲敏感的元器件提供負電壓軌時可直接使用TPS63710,不需要再添加額外的LDO芯片。

下圖是使用WEBENCH線上仿真工具生成的TPS63710參考電路,VIN=12V, VOUT=-5V, IOUT=1A:

總結一下以上四種主要的負電源軌生成方案,電荷泵芯片方案是最為簡單且性價比較高的方案,但是適用于200mA以下負載電流的應用場景;反向BUCK-BOOST芯片方案可輸出絕對值更大的負電壓及滿足更大的負載電流需求,它的效率也會比電荷泵芯片方案略高,不過單顆反向BUCK-BOOST芯片產生的負輸出電壓紋波及噪聲較大,給對噪聲敏感的運放等元器件供電時,需要添加額外的負LDO;反向BUCK芯片方案是效率最高的方案,且不需要添加額外的LDO即可產生低噪且紋波小的負輸出電壓。每個方案都有每個方案的優點,還需結合您產品的特性并加以斟酌。
推薦閱讀:




