【導讀】大多數運算放大器(op amp)電路的增益水平是固定的。但在很多情況下,能夠改變增益會更有優勢。一個簡單的辦法是在固定增益的運放電路輸出端連接一個電位計來調節增益。不過,有時直接改變放大器電路自身的增益可能更加有用。
目標
在本次實驗中,我們將繼續討論運算放大器(參見上一次實驗“ADALM2000簡單運算放大器”),并重點關注可變增益/壓控放大器。
大多數運算放大器(op amp)電路的增益水平是固定的。但在很多情況下,能夠改變增益會更有優勢。一個簡單的辦法是在固定增益的運放電路輸出端連接一個電位計來調節增益。不過,有時直接改變放大器電路自身的增益可能更加有用。
可變增益或壓控放大器是一種根據控制電壓改變其增益的電子放大器。這種電路的應用范圍較廣,包括音頻電平壓縮、頻率合成器和幅度調制等。要實現這種放大器,可以先創建一個壓控電阻,然后利用該電阻設置放大器增益。壓控電阻是通過使用簡單偏置的晶體管可產生的眾多電路元件之一。另一種方法是使用電位計來調整設置放大器增益的電阻值。
材料
?ADALM2000主動學習模塊
?無焊試驗板和跳線套件
?兩個1 kΩ電阻
?一個4.7 kΩ電阻
?三個10 kΩ電阻
?一個10 kΩ電位計
?一個OP97運算放大器
?一個2N3904 NPN晶體管
使用晶體管的壓控放大器
背景知識
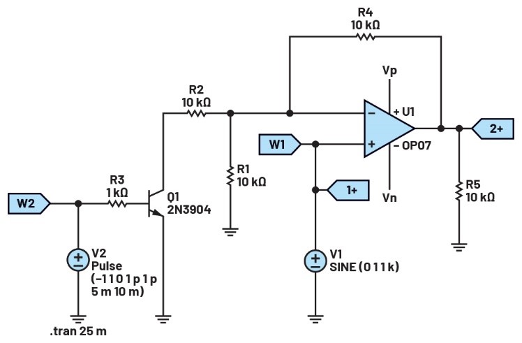
思考圖1所示的電路原理圖。
圖1.使用晶體管的壓控器件
該電路的配置類似于基本的同相放大器,只增加了一個晶體管和一個與電阻R2并聯的電阻。晶體管起到開關的作用,根據其當前狀態(開/關)選擇兩種增益設置中的一種。
硬件設置
為使用晶體管的壓控放大器構建以下試驗板電路(圖2)。
圖2.使用晶體管的壓控放大器的試驗板電路
程序步驟
將第一個波形發生器用作VIN源,向電路提供幅度為2 V峰峰值的1 kHz正弦波激勵。使用第二個波形發生器控制晶體管,提供幅度為2 V的1 Hz方波激勵。向運算放大器提供±5 V電源電壓。配置示波器,使通道1上顯示輸入信號,通道2上顯示輸出信號。參見圖3。
圖3.使用晶體管的壓控放大器波形
根據受控晶體管的狀態,輸出信號在由兩個增益設置確定的兩個值之間變動。
使用電位計的可變增益反相放大器
背景知識
思考圖4所示的電路原理圖。
圖4.使用電位計的可變增益反相放大器
在反相放大器上,用電位計取代標準反饋電阻,手動控制輸出電壓。
硬件設置
為使用晶體管的壓控放大器構建以下試驗板電路(圖5)。
圖5.使用電位計的可變增益反相放大器的試驗板電路
程序步驟
將第一個波形發生器用作VIN源,向電路提供幅度為2 V峰峰值的1 kHz正弦波激勵。向運算放大器提供±5 V電源電壓。配置示波器,使通道1上顯示輸入信號,通道2上顯示輸出信號。參見圖6。
圖6.使用電位計的可變增益反相放大器的波形
采用這種配置時,輸出會反相,并根據反饋電阻值進行放大。
使用電位計的可變增益反相/同相放大器
背景知識
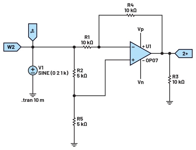
思考圖7所示的電路原理圖。
圖7.使用電位計的可變增益反相/同相放大器
在這種放大器配置中,使用電位計手動控制輸出電壓,通過適當調節電位計來使輸入反相。
硬件設置
為使用晶體管的壓控放大器構建以下試驗板電路(圖8)。
程序步驟
將第一個波形發生器用作VIN源,向電路提供幅度為2 V峰峰值的1 kHz正弦波激勵。向運算放大器提供±5 V電源電壓。配置示波器,使通道1上顯示輸入信號,通道2上顯示輸出信號。參見圖9。
圖8.使用電位計的可變增益反相/同相放大器的試驗板電路
采用這種配置時,輸出會被放大,并在±VIN之間變動。
問題
能否簡要列舉幾個可變增益放大器的實際應用例子?
您可以在學子專區論壇上找到問題答案。
圖9.使用電位計的可變增益反相/同相放大器波形
(來源:ADI公司,作者:Antoniu Miclaus,系統應用工程師)
免責聲明:本文為轉載文章,轉載此文目的在于傳遞更多信息,版權歸原作者所有。本文所用視頻、圖片、文字如涉及作品版權問題,請聯系小編進行處理。
推薦閱讀:
【車內消費類接口測試】泰克助力MIPI總線技術的測試與多場景應用
低成本變頻技術賦能洗碗機 BLDC電機能效提升30%的解決方案



