【導讀】設計人員經常遇到選擇兩個(或多個)輸入中的一個以傳遞到下一階段的問題。雖然大量多路復用器 (mux) 型器件使用改進的阻抗方法來選擇將哪個輸入傳遞到單個輸出,但新的高速精密運算放大器(op amp) 在內部增加了這種功能。
設計人員經常遇到選擇兩個(或多個)輸入中的一個以傳遞到下一階段的問題。雖然大量多路復用器 (mux) 型器件使用改進的阻抗方法來選擇將哪個輸入傳遞到單個輸出,但新的高速精密運算放大器(op amp) 在內部增加了這種功能。
OPA837單通道運算放大器在反相節點內部包含一個開關,該開關與電源關斷功能一起工作。這實現了簡單的有源多路復用器操作,如圖 1 中的 2x1 示例所示。105MHz OPA837 器件的極低功耗操作幾乎不會增加系統功率預算(0.6mA/通道),同時在通道之間和輸入通道之間提供幾乎完美的隔離。通道外路徑。

圖 1:使用兩個 OPA837 運算放大器的 1、2x1 有源多路復用器的簡單增益
在圖 1 中,兩個放大器顯示為一個單位增益緩沖器。它們可以配置為任何增益或衰減設置,但除了輸出負載之外,每個放大器還需要為兩個通道驅動反饋和增益電阻的并聯組合。
電源關斷功能在負電源的情況下運行。LM7705 開關電容反相穩壓器從 3V 至 5.25V 輸入提供固定的 -0.23V 負偏置電源電壓,以在輸出上提供必要的裕量以運行真正的對地擺幅。OPA837 輸入為負軌。低壓接地參考邏輯信號及其反相版本將在兩個放大器之間切換,一次激活一個。使用先斷后合邏輯排序來避免兩個輸出同時處于活動狀態。如果無法先斷后合,則在反饋連接內部的輸出中使用 100Ω 電阻將兩個輸出與高轉換電流隔離。
將一個通道上的電源禁用電壓拉至低于 0.32V 將禁用它,而將另一個通道上的電源禁用電壓提高到 +1.27V 以上將啟用該通道。LM7705 提供的 -0.23V 負電源已將這些電源禁用電壓電平轉移到數據表中特定的最小/最大范圍以下。
OPA837 中使用的軌到軌輸出級在禁用時變為高阻抗。使這個有源多路復用器應用程序工作所缺少的是一個類似的高阻抗,可以查看禁用通道的反相輸入引腳。OPA837 單位增益穩定電壓反饋運算放大器 (VFA) 率先提供有源開關,用于連接或隔離反相輸入上的內部輸入級晶體管與外部世界。激活時,此開關處于低阻抗狀態并位于反饋環路內,因此對運算放大器的正常運行是透明的。無論啟用還是禁用,同相輸入都保持非常高的阻抗。

圖 2:2Vpp,有和沒有連接到輸出引腳的非活動級

圖 3:4Vpp,有和沒有連接到輸出引腳的非活動級
正如這些測試所示,簡單的單放大器測試用例沒有降低諧波失真。
您還能如何使用這種新的內部功能?這里有一些想法:
將活動多路復用器應用程序扇形到 2x1 以上。對于 1 的增益,我建議在反饋中使用容性負載隔離電阻器,以限制有源通道輸出上容性負載的累積。并聯的非活動反相輸入電容負載可能會開始降低活動通道的相位裕度。
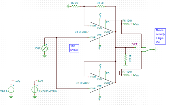
采用單源信號并通過連接具有不同增益設置的兩個或多個 OPA837 級的輸出并一次僅選擇一個激活來創建一個簡單的 n 位數字可變增益放大器 (DVGA)。
圖 4 顯示了一個簡單的 1 位 DVGA,它為共享輸入信號的輸出提供 1 或 2 的增益。

圖 4:OPA837 中輸入開關的可選增益應用
當任一路徑處于活動狀態時,放大器現在需要驅動 4kΩ 反饋負載與圖 4 中所示的 2kΩ 負載并聯。圖 5 顯示了圖 4 的兩條可能的頻率響應曲線。當然,更寬的增益步長是可能的通過將一個通道設置為高于 2V/V 的增益。但是,這樣做會導致帶寬差異越來越大。低于最低級帶寬的后濾波器將保持響應形狀恒定,因為選擇了不同的增益通道。

圖 5:OPA837 中增益為 1 和 2 的 1 位 DVGA 小信號響應形狀
免責聲明:本文為轉載文章,轉載此文目的在于傳遞更多信息,版權歸原作者所有。本文所用視頻、圖片、文字如涉及作品版權問題,請電話或者郵箱editor@52solution.com聯系小編進行侵刪。
推薦閱讀:
如何使用小型模塊化的小型 DC/DC 轉換器最大限度地減少電源軌的噪音




