【導讀】本應用筆記涵蓋了計算柵極驅動光耦合器 IC 的柵極驅動器功率和熱耗散的主題。柵極驅動光耦合器用于驅動、開啟和關閉功率半導體開關、MOSFET/IGBT。柵極驅動功率計算可分為三部分;驅動器內部電路中消耗或損失的功率、發送至功率半導體開關(IGBT/MOSFET)的功率以及驅動器IC和功率半導體開關之間的外部組件處(例如外部柵極電阻器上)損失的功率。在以下示例中,我們將討論使用 Avago ACPL-332J(2.5nApeak 智能柵極驅動器)的 IGBT 柵極驅動器設計。
本應用筆記涵蓋了計算柵極驅動光耦合器 IC 的柵極驅動器功率和熱耗散的主題。柵極驅動光耦合器用于驅動、開啟和關閉功率半導體開關、MOSFET/IGBT。柵極驅動功率計算可分為三部分;驅動器內部電路中消耗或損失的功率、發送至功率半導體開關(IGBT/MOSFET)的功率以及驅動器IC和功率半導體開關之間的外部組件處(例如外部柵極電阻器上)損失的功率。在以下示例中,我們將討論使用 Avago ACPL-332J(2.5nApeak 智能柵極驅動器)的 IGBT 柵極驅動器設計。本設計指南也適用于 MOSFET 柵極驅動器。
IGBT/MOSFET 柵極電阻
選擇 RG 值時,重要的是要從柵極驅動器 IC 和功率半導體開關 MOSFET/IGBT 的角度來考慮。對于柵極驅動器 IC,我們選擇的 RG 在 IC 允許功耗額定值范圍內,同時提供/吸收盡可能高的驅動器電流。從IGBT或MOSFET的角度來看,柵極電阻影響導通和關斷期間的電壓變化dVCE/dt和電流變化diC/dt。
因此,當設計人員選擇 IGBT 或 MOSFET 時,選擇合適的柵極驅動器光耦合器非常重要,因為該驅動器的電流和額定功率決定了 IGBT 或 MOSFET 導通或關斷的速度。
IC 允許額定功率內的柵極驅動電源操作
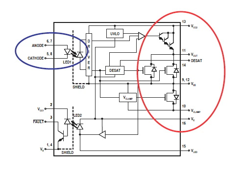
柵極驅動光耦合器的功耗是 IGBT/MOSFET 的輸出側功率(紅色圓圈)和由于輸入 LED 功耗而產生的輸入側功率(藍色圓圈)的組合。由于驅動集電極開路晶體管的電流很小,因此可以忽略用于故障反饋的第二個 LED 的功耗。
計算步驟為:
根據峰值柵極電流計算所需的 RG
計算總功耗
將步驟 #2 中計算出的輸入和輸出功耗與 IC 的建議功耗進行比較。(如果超過了推薦水平,則可能需要提高 RG 值以降低開關功率并重復步驟 #2。
在此示例中,ACPL-332J 的總輸入和輸出功耗是根據以下條件計算的:
IG = 離子, ~ 2.5 A
VCC2 = 18V
VEE = -5 V,(注:如果應用中不需要負電壓電源,則 VEE = 0 V)
fSWITCH = 15 kHz
環境溫度 = 70°C
步驟 I:根據 IOL 峰值規格計算 RG 值
為了找到峰值充電 IOL,假設柵極初充電至穩態值 VCC。對于 ACPL-332J,70°C 時 2.5 A 輸出的電壓降線性近似為 6.3 V(圖 2:VOL 與 IOL)。因此應用以下關系:
步驟 II:計算柵極驅動器中的總功耗:
總功耗 (PT) 等于輸入側功耗 (PI) 和輸出側功耗 (PO) 之和:
[tex]P_{T} = P_{I} + P_{O}[/tex]
[tex]P_{I} = IF_{(ON)} ,max * V_{F},max[/tex]
在哪里,
[tex]IF_{(ON)},值 = 12 mA[/tex]
[tex]V_{F},值 = 1.95 V[/tex]
IF(ON) 可以在建議的工作條件下找到,VF 可以在 ACPL-332J 數據表的電氣規格表 5 中找到。
免責聲明:本文為轉載文章,轉載此文目的在于傳遞更多信息,版權歸原作者所有。本文所用視頻、圖片、文字如涉及作品版權問題,請聯系小編進行處理。
推薦閱讀:



