【導讀】典型的有刷直流電機是一種非常方便但噪音很大的設備。電刷實現極性反轉,也稱為“換向”,這樣您只需施加恒定的直流電壓即可使電機轉動。但與這些電刷相關的突然連接和斷開會導致瞬態干擾,從而影響連接到電機的電路(通過標準傳導路徑)以及附近的組件(通過 EMI)。
典型的有刷直流電機是一種非常方便但噪音很大的設備。電刷實現極性反轉,也稱為“換向”,這樣您只需施加恒定的直流電壓即可使電機轉動。但與這些電刷相關的突然連接和斷開會導致瞬態干擾,從而影響連接到電機的電路(通過標準傳導路徑)以及附近的組件(通過 EMI)。
顯而易見的解決方案是消除電刷,這種方法導致了無刷直流電機。問題是:如何在沒有提供持續極性反轉的電刷的情況下使電機轉動?
總體思路是使用電子設備而不是機械設備進行換向。如您所知,電機通常由全橋電路驅動。它們由四個晶體管組成,這些晶體管的排列使得直流電壓源提供的電流可以沿任一方向驅動通過負載。因此,即使驅動電路的電源始終為正,我們也可以反轉電機磁場的極性:

這里的困難在于您需要知道何時反轉極性。有刷直流電機內部會自動進行同步,但如果我們使用電子設備而不是電刷,則需要某種有關轉子位置的反饋。獲得這種反饋的一種方法是通過霍爾效應傳感器。
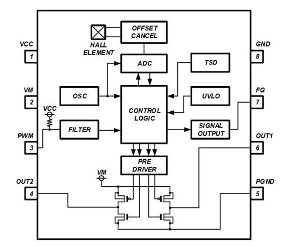
控制器+橋+霍爾
ROHM 的BU69090NUX (我們稱之為 6909)被描述為用于筆記本電腦冷卻風扇的單相電機驅動器,盡管一些有創造力的讀者肯定可以找到其他(也許不太平凡)的應用。

霍爾元件實際上位于 IC 封裝內部。因此,您無法使用 6909 驅動房間另一側的電機。當我瀏覽數據表時,我沒有看到任何有關 IC 和電機之間必要的物理關系的具體信息。

數據表確實提供了這個磁極性方向圖,但我不知道如何處理它。如果您有任何想法,或者您對我的無知感到震驚,請隨時向下滾動并發表評論。
6909 是一款單相器件,因為它有一個全橋用于驅動一個電機繞組。這與三相無刷直流電機形成鮮明對比,三相無刷直流電機具有三個繞組,因此需要由精心設計的換向方案控制的三個驅動電路。
霍爾信號
完成無刷直流電機控制不僅僅需要霍爾元件。您可以在框圖中看到霍爾信號通過偏移消除塊,然后被數字化。圖中未明確顯示的另一個功能是自動增益控制(AGC)。
我的理解是,反饋信號的幅度會根據電機的特性以及電機與芯片之間的距離而變化,也許會很大。 AGC 通過確保 6909 能夠自動補償這些不可預測的變化,使 6909 變得更加通用和用戶友好。這個相當復雜的圖表直觀地傳達了 AGC 功能:

速度控制
調整電機速度在許多應用中至關重要,因此 6909 也包含此功能也就不足為奇了。直流電機通常由固定電壓源驅動,因此我們無法通過改變實際驅動電壓來控制轉速。相反,我們通過脈寬調制驅動電路的輸出來改變傳遞到繞組的平均電壓。
6909 的速度控制是通過 PWM 輸入引腳實現的,該引腳(間接)控制電機驅動信號的 PWM 占空比。

輸出信號的 PWM 特性比輸入信號的 PWM 特性更為復雜。下圖非常詳細地說明了 6909 的實際工作原理:

OUT1/OUT2 電機驅動信號的極性隨著檢測到的磁極性的變化而反轉。
FG 輸出信號可用于通知另一個組件有關電機狀態的信息。
輸入 PWM 控制輸出 PWM,但頻率不相同,并且輸出 PWM 在轉換事件之前和之后發生變化(這稱為“軟開關”功能)。
免責聲明:本文為轉載文章,轉載此文目的在于傳遞更多信息,版權歸原作者所有。本文所用視頻、圖片、文字如涉及作品版權問題,請聯系小編進行處理。
推薦閱讀:






