中心議題:
- CAV424工作原理
- 電容式壓力傳感器測量硬件電路及軟件設計
- 電容式壓力傳感器測量電路實驗與結果分析
解決方案:
- 基于CAV424電容檢測芯片作為前置檢測單元
引言
硅電容壓力傳感器是利用硅基材料, 應用電容原理, 采用MEMS 工藝制作的一類新型壓力傳感器。因其具有穩定性好, 非線性和可靠性優越的性能被廣泛用于工業控制和測量領域。但是差動電容式壓力傳感器的輸出差動電容信號通常都非常微弱, 因此, 如何將微小電容變化量檢測及轉換為后續電路容易處理的信號至關重要。目前, 比較常用的檢測調理電路如諧振法、振蕩法、開關電容法、AC 電橋法、運算放大器檢測法等。這些調理電路都是采用分離元件設計而成的, 而文中將采用一款電容專用檢測轉換芯片CAV424作為調理電路的核心部件。實驗表明該電路穩定性高, 功耗低, 且非線性度在02%~ 0 1%, 非常適合使用干電池供電的儀表儀器。
1 CAV424工作原理
1. 1 測量原理
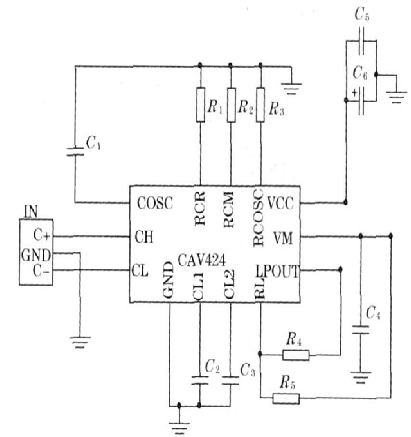
CAV424是專門用于電容檢測轉換的集成芯片, 其工作原理圖及外圍連接圖如圖1所示。

圖1 CAV424工作原理圖及外圍連接圖
由圖1可知, 通過電容C osc調整參考振蕩器的頻率來驅動2個構造對稱的積分器并使它們在時間和相位上同步。2 個被控制的積分器的振幅分別由電容C X1和C X2來決定, 這里C X1作參考電容, C X2作為測量電容。由于積分器具有很高的共模抑制比和分辨率, 所以2個振幅的差值所提供的信號就反映出2個電容C X1和C X2的差值。這個電壓差值通過后面的有源濾波器濾波為直流電源信號(整流效應), 然后送到可調的放大器, 調整RL 1和RL 2的值, 可得到所需要的輸出電壓值。如果2 個電容C X1和C X2值相同, 那么經過整流和濾波得到的一個直流電壓信號就是零。如果測量C X2電容改變了△C X2, 那么得到的輸出電壓與之是成正比的。如果2個電容C X1和C X2值不相同, 那么當C X2 = 0時, 在輸出端得到的是一個偏置值, 它始終是疊加在直流電壓信號上的。
1.2 測量輸出
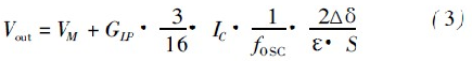
根據CAV424工作原理及外圍電路連接圖, 可得測量輸出表達式:

這里取ICX1= ICX2= IC, 所以輸出表達式( 1)可簡化為:

式中:

VM 為參考電壓2 5 V; Ic 為2個積分器的充電電流, 這里取常數5 A; fOSC為參考振蕩器頻率范圍, 其由被測電容的最小值決定。
[page]
2 硬件電路及軟件設計
2. 1 系統設計
該系統主要以CAV424檢測芯片和微處理器控制模塊為核心, 另外還有輸出顯示模塊以及電源模塊等。系統框圖如圖2所示。

圖2 系統框圖。
CAV424檢測芯片在系統中主要任務是將傳感器的差動電容信號轉換為可測的電壓信號。差動式壓力傳感器的低壓端連接C X1參考電容端, 高壓端連接C X2被測電容端, 這樣連接可以保證輸出電壓始終為正。
2. 2 電容檢測電路設計
根據硅電容壓力傳感器核心器件可看成由中心可動電極和兩邊的固定電極組成的2個可變電容, 其敏感電容可以簡單地認為是平板電容, 而平板電容公式為:
![]()
并且將C X1參連接到差壓的高壓端, C X2連接到低壓端。由此可得C X1參和C X2表達式:

因此可得式( 2) 最終表達式:

式中: ε為兩極板間介質的介電常數; S 為兩極板相對有效面積; δ為兩極板的間隙。
因此, 在小位移情況下, 外加壓力和△δ成比例關系, 可見電容的倒數差與輸入壓力成線性關系。所以文中將CAV424的CX 1作為參考電容端連接到差壓的高壓端是合適的, 這樣的線性關系減少了系統誤差的影響, 提高了系統的可靠性和準確性。CAV424檢測轉換原理如圖3所示。

圖3 CAV424檢測原理圖
[page]
2.3 控制及顯示電路設計
控制顯示電路以單片機為核心, 選用PIC16F877單片機為控制器, 其內部含有10位高精度A /D轉化器, 能夠直接處理模擬電壓, 調整CAV424的GLP , 可以使輸出電壓范圍在2 5~ 35V 之間, 滿足單片處理信號的要求。顯示器件選用LCM 046液晶模塊, 其功耗低, 工作電流只有μA級, 并且其與處理器連接簡單。連接圖如圖4所示。

圖4 液晶連接圖
2.4 軟件設計
軟件設計主要包括A /D 轉換程序和LCM 046 數據顯示兩部分。另外還有非線性補償部分, 在線性不好的情況下可以采用插值法進行必要的線性補償。軟件流程圖設計如圖5、圖6、圖7所示。

3 實驗與結果分析
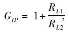
試驗中差動式電容傳感器的低壓端連接CAV424的C X2管腳, 高壓端連接C X1管腳。根據差動電容值的變化范圍, Cosc這里取82 pF, 則fOSC = 29. 036 kH z;GLP = 1 +RL1/RL2中的RL 1, RL2分別取300Ω 和100 Ω , 這樣使得CAV424輸出的電壓范圍在25~3 75 V, 在ADC 模擬輸入范圍內。試驗中選取兩種量程的電容傳感器作為實驗的測試對象, 分別是130 Pa 和10M Pa 兩種。
在實驗環境相同情況下, 實驗測得常溫下數據如表1、表2 所示。
表1 130 Pa對應輸出電壓值

表2 10MPa對應輸出電壓值

從表1、表2可以看出實際測量值與理論值差值范圍在0 001 47~ 0000 3, 誤差小于02%, 且線性也比較理想。整體性能符合實際要求, 因此利用1片CAV424作為測量電路檢測前端是可行的, 有很好的實用性。



